STAT479 Lecture 25

Next Steps

Additional Topics

Voronoi Tesselations (definition)

  • Consider \(n\) points \(x_{1}, \ldots x_{n}\) in space \(\mathbb{X}\)
  • Let \(d(\cdot, \cdot)\) be distance metric on \(\mathbb{X}\)
  • For each \(i = 1, \ldots, n\) define \(\mathcal{X}_{i}\) as \[ \mathcal{X}_{i} = \left\{x \in \mathbb{X}: d(x, x_{i}) \leq d(x, x_{j}) \text{ for all } j \neq i\right\} \]
  • \(\mathcal{X}_{i}\): all points in \(\mathbb{X}\) closer to \(x_{i}\) than to any other \(x_{j}\)

Voroni Tesselation (example)

  • Can compute using deldir package in R

Voronoi Tesselations (applications)

  • Cervone et al. (2016): definition of court ownership
  • Quantify impact of different actions in terms of how much space/court value was created

Continuous Space Ownership

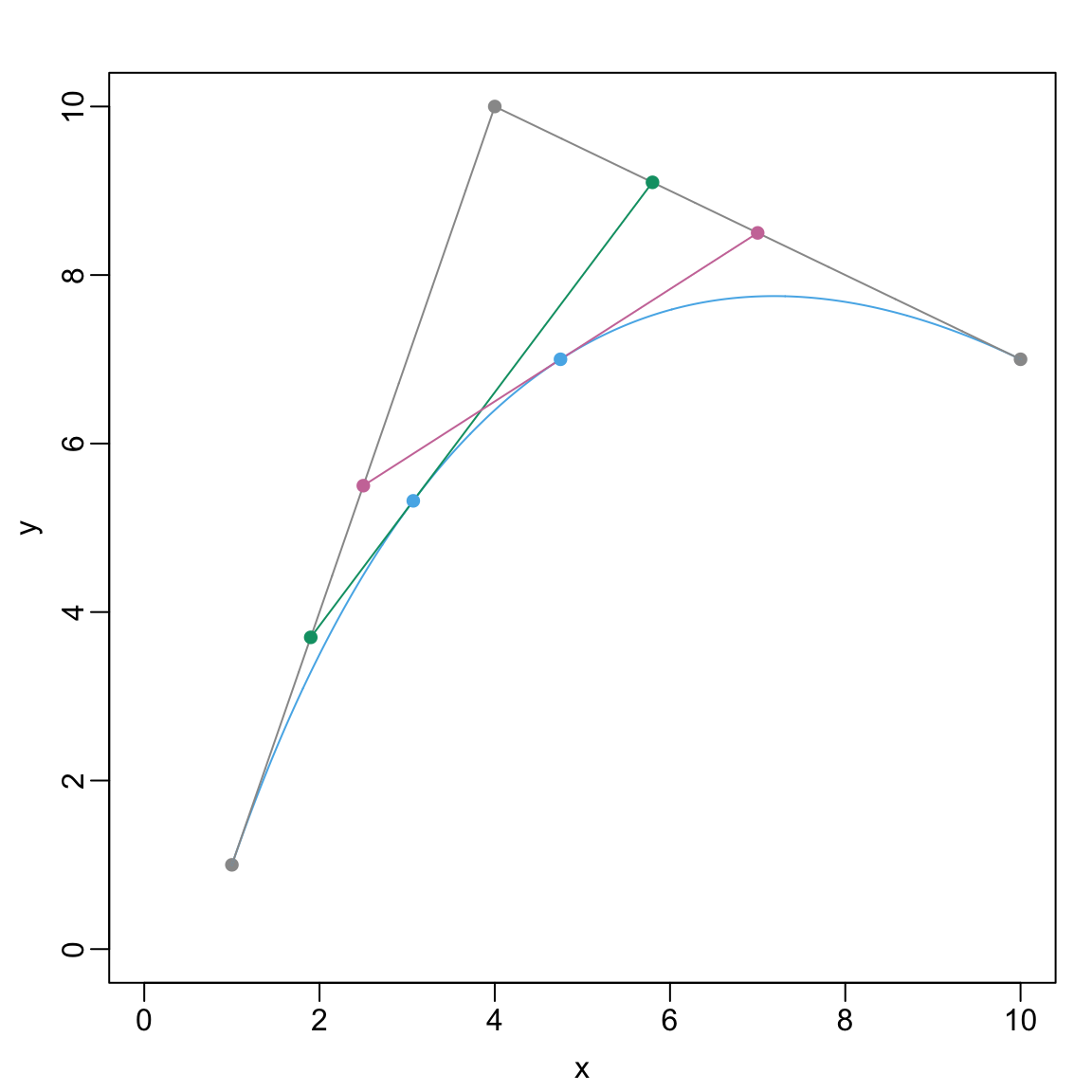
Bezier Curves (definition)

  • Given \(D+1\) control points \(\boldsymbol{b}_{0}, \ldots, \boldsymbol{b}_{D}\) in \(\mathbb{R}^{2}\)
  • Degree \(D\) Bezier curve is \[ \boldsymbol{x}(t) = \sum_{d = 0}^{D}{\binom{D}{d}t^{d}(1-t)^{D-d}\boldsymbol{b}_{d}}. \]
  • \(\boldsymbol{x}(0) = \boldsymbol{b}_{0}\) and \(\boldsymbol{x}(1) = \boldsymbol{b}_{D}\)
  • Used widely in computer graphics

Bezier Curve Example 1

Figure 1: Quadratic Bezier curve example

Bezier Curve Example 2

Figure 2: Quadratic Bezier curve example

Bezier Curve Applications I

Bezier Curve Applications II

Bezier Curve Applications III

  • Bayesian model: prior over control points \(\Rightarrow\) posterior over remaining trajectory

Next Steps

Additional Training

  • Calculus-based probability: STAT/MATH 309, STAT 409, or MATH 431

    • Understanding joint, conditional, and marginal probabilities
    • Common distributions are building blocks of more sophisticated models
  • Statistical inference: STAT/MATH 310, STAT 410

  • Bayesian Statistics: STAT 479 (Fall 2027)

    • Bayes Rules!: Very good (online) textbook
    • Email me if you’d like to sit in on STAT 775 next semester (MW 9:30-10:45)
  • Fundamental: gain experience w/ modeling

Building Your Portfolio

  • Continue developing your projects!

    • Build more sophisticated models
    • Run more elaborate calculations/simulation
    • Re-assess certain analysis decisions
  • Work on personal research projects

  • Focus on answering substantive questions

  • Essential: put your code on GitHub

Sharing Your Work I

Sharing Your Work II

  • Sports Analytics Club on campus
  • CMU Reproducible Research Competition
    • Deadline usually in August
    • Requirement: short paper + all code/data on GitHub
  • USCLAP: undergraduate class project competition
    • Deadline December 18
    • Requirement: 3-page blinded report
    • Some small cash prizes & chance to present at a conference
  • Joint Statistics Meeting (August 1-6, 2026 in Boston)
    • Abstract deadline February 2
    • Let’s discuss off-line!

Sharing Your Work III

Thanks!

  • Super appreciate y’all’s enthusiasm, effort, & patience
  • Stay in touch!